咨询热线

当前位置: 首页>>转本资讯

【南京工业职业技术大学】2023年五年一贯制专转本各专业考试内容!
发布日期:2023-05-17 14:15:30

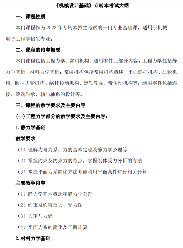
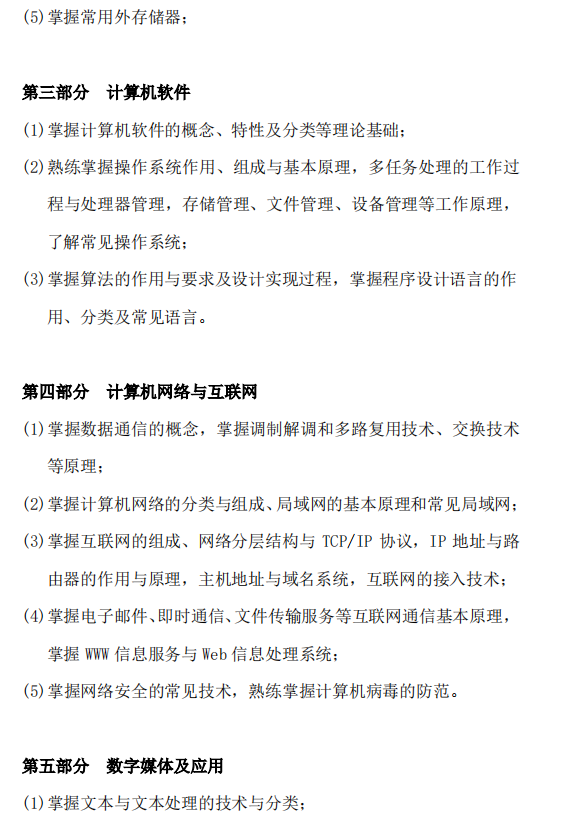
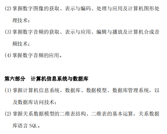
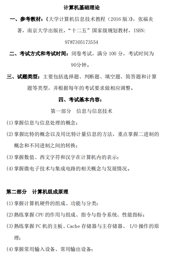
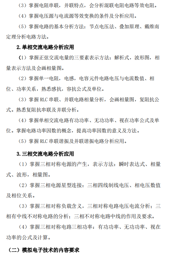
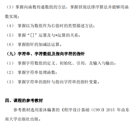
图片

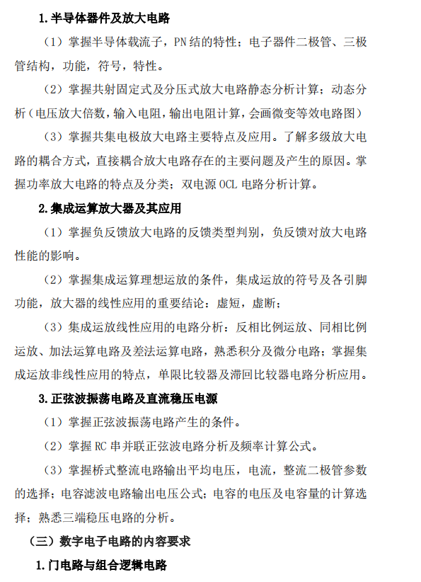
图片

图片

图片

图片

图片

图片

图片

图片

图片

图片

图片

图片

图片

图片

图片

图片

图片

图片

图片

图片

图片

图片

图片

图片

图片

图片

图片

图片

图片

图片

图片

图片

图片


图片

图片

图片

图片



  网址:www.jsnsys.com   江苏南师研师教育研究中心   苏ICP备18048395号-1
 联系电话:025-85986818  18061682629